Colorectal cancer is the third most common type of cancer in the world. Immune cells and normal supporting cells (MSCs) within a tumour affect patient survival and change how well treatments work. This research aimed to develop a more relevant 3D cancer model that combines MSCs and immune cells with cancer cells to test the effects of multiple cell types on tumour growth. We successfully developed a 3D model that shows that MSCs and immune cells can change the cancer-supporting environment around the tumour cells. We show that combining MSCs and immune cells with cancer cells can increase the level of immune-suppressing molecules they release and change immunotherapeutic drug targets on the cancer cells, similar to changes seen in human tumours. Using this 3D model for research may be better for testing new drugs than traditional 2D methods and could enable the identification of new drug targets.
结直肠癌是世界上第三大最常见的癌症类型。肿瘤内的免疫细胞和正常支持细胞 (MSC) 会影响患者的生存并改变治疗效果。这项研究旨在开发一种更相关的 3D 癌症模型,将 MSC 和免疫细胞与癌细胞相结合,以测试多种细胞类型对肿瘤生长的影响。我们成功开发了一个 3D 模型,显示 MSCs 和免疫细胞可以改变肿瘤细胞周围的癌症支持环境。我们表明,将 MSC 和免疫细胞与癌细胞结合可以增加它们释放的免疫抑制分子的水平,并改变癌细胞上的免疫治疗药物靶点,类似于人类肿瘤中所见的变化。
2.1. CT26 Culture and Generation of Tumour-Conditioned Medium
Mouse colon adenocarcinoma cells, CT26, derived from Balb/c mice, were purchased from the European Collection of Authenticated Cell Cultures (ECACC) and grown in CT26 media, DMEM (Gibco, ThermoFisher Scientific, Waltham, MA, USA), supplemented with 10% foetal bovine serum (FBS; Sigma-Aldrich, Wicklow, Ireland) and 1% penicillin/streptomycin (ThermoFisher Scientific, Waltham, MA, USA). Tumour-cell secretome (TCS) was generated by plating 1 × 106 CT26 cells in a volume of 25 mL medium for 72 h. Then, the TCS was collected, spun at 1000 RCF for 5 min and stored at ?80 °C.
2.2. Murine MSC Isolation and Culture
Balb/c mice were purchased from Envigo Laboratories (Oxon, UK), housed and maintained following the conditions approved by the Animal Care Research Ethics Committee of the National University of Ireland, Galway (NUIG), under individual and project authorisation licenses from the Health Products Regulatory Authority (HPRA) of Ireland, in a f ushed from the bones. Cells were filtered and plated at a density of 1 × 106 cells per T175 flask (Sarstedt, Wexford, Ireland) at 37 °C in normoxia (21% O2) in MEM (ThermoFisher Scientific, Waltham, MA, USA) supplemented with 10% FBS and 1% penicillin/streptomycin. Non-adherent cells were removed 24 h later through a medium change. This process was repeated until cells reached confluency. MSCs were characterised according to the criteria set out by the International Society for Cellular Therapy (ISCT) [31].
2.3. Human MSC Isolation and Culture
Human MSCs were isolated from the bone marrow from healthy volunteers at Galway University Hospital under an ethically approved protocol (NUIG Research Ethics Committee, Ref: 8 May 2014). Written consent was obtained from the volunteers. Briefly, bone marrow cell suspensions were layered onto a Ficoll density gradient, and the nucleated cell fraction was collected, washed and re-suspended in hMSC culture medium. After 24 h of culture, non-adherent cells were removed, fresh medium was added and individual colonies of fibroblast-like cells expanded. hMSCs were grown in α-MEM supplemented with 10% FBS, 1% penicillin/streptomycin and fibroblast growth factor 2 (FGF2, 1 ng/mL; Peprotech, London, England). MSCs were characterised according to the criteria set out by the International Society for Cellular Therapy (ISCT) [31].
2.4. Human Cell Line Culture
Human CRC cell lines HCT116, HT29, SW480 and the human monocyte cell line THP1 were purchased from American Type Culture Collection (ATCC). Cells were grown in human cell line media, DMEM medium supplemented with 10% FBS, 1% l-glutamine and 1% penicillin/streptomycin. All cells were confirmed mycoplasma-negative (MycoAlert, Lonza, Basel, Switzerland), expanded, frozen and used within 15 passages of testing for all subsequent experiments.
2.1. CT26 培养和产生肿瘤条件培养基
源自 Balb/c 小鼠的小鼠结肠腺癌细胞 CT26 购自欧洲认证细胞培养物保藏中心 (ECACC),并在 CT26 培养基、DMEM(Gibco,ThermoFisher Scientific,Waltham,MA,USA)中生长,并辅以 10 % 胎牛血清(FBS;Sigma-Aldrich,Wicklow,爱尔兰)和 1% 青霉素/链霉素(ThermoFisher Scientific,Waltham,MA,美国)。肿瘤细胞分泌组 (TCS) 是通过将 1 × 10 6 CT26 细胞接种在 25 mL 培养基中 72 小时而产生的。然后,收集 TCS,以 1000 RCF 旋转 5 分钟并储存在 -80 °C。
2.2. 小鼠 MSC 分离和培养
Balb/c 小鼠购自 Envigo Laboratories (Oxon, UK),按照爱尔兰国立大学戈尔韦 (NUIG) 动物护理研究伦理委员会批准的条件饲养和维持,并获得卫生部门的个人和项目授权许可。爱尔兰产品监管局 (HPRA),在完全认可的动物收容设施中。对于鼠 MSC (mMSC) 分离,Balb/c 小鼠被 CO 2安乐死。股骨和胫骨被移除并清除结缔组织,并从骨骼中冲洗骨髓细胞。过滤细胞,涂布在1×10的密度6在常氧(37℃21%氧气每T175烧瓶(Sarstedt的,韦克斯福德,爱尔兰)细胞2) 在 MEM (ThermoFisher Scientific, Waltham, MA, USA) 中添加 10% FBS 和 1% 青霉素/链霉素。24 小时后通过更换培养基去除非贴壁细胞。重复该过程直到细胞达到汇合。根据国际细胞治疗学会 (ISCT) [ 31 ]制定的标准对 MSC 进行表征。
2.3. 人类 MSC 分离和培养
根据伦理批准的协议(NUIG 研究伦理委员会,参考:2014 年 5 月 8 日),从戈尔韦大学医院健康志愿者的骨髓中分离出人类 MSC。获得了志愿者的书面同意。简而言之,将骨髓细胞悬浮液分层到 Ficoll 密度梯度上,收集、洗涤并重新悬浮在 hMSC 培养基中的有核细胞部分。培养 24 小时后,去除非贴壁细胞,加入新鲜培养基并扩增成纤维细胞样细胞的单个集落。hMSC 在 α-MEM 中生长,补充有 10% FBS、1% 青霉素/链霉素和成纤维细胞生长因子 2(FGF2,1 ng/mL;Peprotech,London,England)。根据国际细胞治疗学会 (ISCT) [ 31]制定的标准对 MSC 进行表征]。
2.4. 人类细胞系培养
人 CRC 细胞系 HCT116、HT29、SW480 和人单核细胞系 THP1 购自美国典型培养物保藏中心 (ATCC)。细胞在人细胞系培养基、补充有 10% FBS、1% L-谷氨酰胺和 1% 青霉素/链霉素的 DMEM 培养基中生长。所有细胞都被确认为支原体阴性(MycoAlert,Lonza,Basel,Switzerland),在所有后续实验的 15 代测试中进行扩增、冷冻和使用。
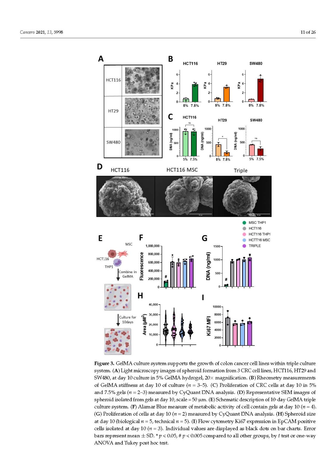
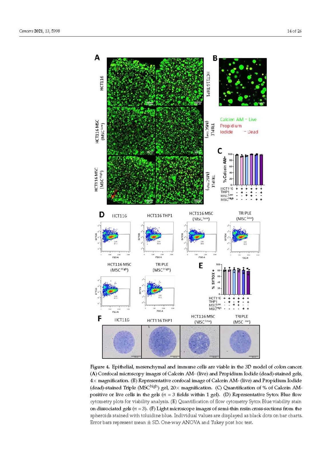
The stromal compartment of the CRC TME contributes to ECM formation, ECM remodelling, immune suppression and the induction and maintenance of an inflammatory microenvironment. These factors can alter tumour growth, metastasis, response to treatments and patient survival rates. Having accessible, reproducible models that allow the controlled modulation of each cell type is vital for the identification and testing of novel therapeutic targets and for gaining a better understanding of cellular interactions in CRC, which remains the third leading cause of cancer-related deaths worldwide. Here, we have developed a 3D triple culture model of CRC combining cancer cells, MSCs and monocytes in a tuneable hydrogel that can be analysed using a variety of techniques to assess cellular phenotype, transcriptional profiles, surface and secreted proteins. We have shown that this multicellular GelMA model has huge potential for screening targeted immunotherapeutics for CRC, due to its ease of use, reproducibility and cost effectiveness.
CRC TME 的基质区室有助于 ECM 形成、ECM 重塑、免疫抑制以及炎症微环境的诱导和维持。这些因素可以改变肿瘤的生长、转移、对治疗的反应和患者的存活率。拥有允许对每种细胞类型进行受控调节的可访问、可重复的模型对于识别和测试新的治疗靶点以及更好地了解 CRC 中的细胞相互作用至关重要,CRC 仍然是全球癌症相关死亡的第三大原因。在这里,我们开发了 CRC 的 3D 三重培养模型,在可调水凝胶中结合了癌细胞、MSCs 和单核细胞,可以使用各种技术进行分析,以评估细胞表型、转录谱、表面和分泌蛋白。
关键词:colorectal cancer,tumour microenvironment,hydrogels,mesenchymal cells,extracellular matrix,3D model,immune, inflammation, stroma,结直肠癌,肿瘤微环境,水凝胶,间充质细胞,细胞外基质,3D模型,免疫,炎症,基质
来源:MDPI https://www.mdpi.com/2072-6694/13/23/5998/htm






















上一篇: 细胞摇瓶培养液体菌种的五点优势
下一篇: 培养基瓶可以用来盛装哪些溶液